logo
Navigation
Views: 2402 | Replies:0
打着见特朗普、伊万卡旗号敛财 华人被调查(组图)
OP 08/11/2017

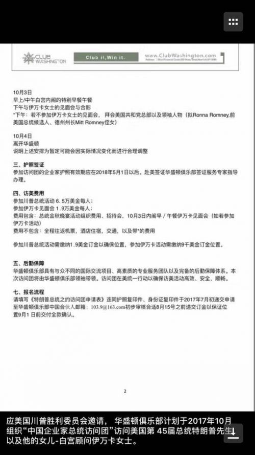
【侨报记者章宁8月9日洛杉矶(专题)报道】据知情人士报料,7月末,有华人借共和党大会等名义,通过微信等渠道向中国企业家散布消息,声称10月2日可组织企业家与特朗普(专题)总统会晤、10月3日和总统女儿伊万卡(专题)女士会晤,并收取昂贵费用。美国共和党全国委员会(RNC)对此很惊讶,进行了调查。

  

  名为“华盛顿俱乐部”发出的邀请函封面。(报料人提供微信截图)

  

  与特朗普及女儿伊万卡会见的行程安排。(报料人提供微信截图)

  

  参与活动的收费价格。(报料人提供微信截图)

  

  “我爱学习俱乐部”的活动报价。(报料人提供微信截图)

  

  两份邀请函中因收款需要,出现全名:赵伟娣。(报料人提供微信截图)

  据报料人说,上月末,发现一个叫“华盛顿俱乐部”的组织涉嫌发出邀请函,表示该组织受“美国川普胜利委员会邀请,华盛顿俱乐部计划于2017年10月组织‘中国企业家总统访问团’访问美国第45届总统特朗普先生以及他的女儿-白宫顾问伊万卡女士”,接下来,是一系列看上去很完美的行程安排,费用为“参加川普总统活动6.5万美金每人”,“参加伊万卡见面会1.9万美金每人”。

  这一貌似正式的邀请函,首先在总统名称上很不规范、用法不一致,“川普”、“特朗普”混搭。其次,没有联系电话,联系人姓名,只有微信二维码和一个邮箱地址:103.9@163.com。

  同时,另一邀请函也在发布中,排版不同内容相似,参与费用飙升。“参加川普总统活动20.5万美金每人”,“参加伊万卡见面会4.5万美金每人”。主办方成为美国共和党大会,国内独家协办“我爱学习俱乐部”,联系人赵老师,并公布了一个中国工商银行的收款账号,收款人为:赵伟娣。

  更有甚者,报料人说邀请函发出方,曾以美国《侨报》之前关于特朗普总统会晤企业家的报道为幌子,声称类似活动均由他们组织、主办,而美国《侨报》在采访中从未听说过该组织,在报道中也并未提及任何“主办方”概念。洛杉矶华裔(专题)政治圈内,有部分重要人士收到这样的邀请函,表示很大疑问,曾直接向共和党全国委员会方面求证。

  后经共和党全国委员会核实,10月2日共和党确有活动,但是,只有相关重要人士才会收到邀请免费参加,且总统特朗普不一定到现场,而伊万卡女士根本没有这个安排。华盛顿共和党总部对此表示,希望更多人能了解真相。

  目前证实,在美国涉嫌发出邀请函者,系一自称为阿拉巴马州政届人士的华裔女士,也姓赵,已经受到共和党全国委员会的调查。

  据了解,美国不同党派举行筹款活动非常普遍。但是参与捐款者必须为美国公民或绿卡持有者,如果外籍人士参与这类活动捐款,很有可能涉嫌违法行为。提醒华人群体,类似如此“隆重”的活动以如此“奇怪”的方式出现,非常可疑,需万千谨慎。


1 0
 Share with WeChat
Open your WeChat,Scan QR Code,and then click the share button in the top right corner of your screen.